一、简介
万方数据知识服务平台(Wanfang DataKnowledge Service Platform)集品质知识资源、先进的发现技术、人性化设计于一身,是国内一流的品质知识资源出版、增值服务平台。目前平台出版的资源总量超过2亿条,全面覆盖各学科、各行业。基于海量高品质的知识资源,运用科学的方法和先进的信息技术,构建了多种增值服务,是国内最大、最齐全、最权威的中文数据库服务平台之一。
l 资源种类全、品质高。海纳中外学术期刊论文、学位论文、学术会议论文、标准、专利、科技成果、特种图书、新方志、法律法规、机构、专家等各类信息资源,具有广泛的应用价值。
l 增值服务多元化。提供检索、多维知识浏览等多种人性化的信息揭示方式及知识脉络、论文相似性检测、引用通知等。
l 系统运行高速稳定。采用先进的WFIRC检索、服务集群技术,保障系统运行。
l 用户体验愉悦高效。人性化设计理念,贴近用户使用习惯,完善的售后服务体系,保障提供优质的使用体验。
1.高等院校图书馆、公共图书馆、图书情报单位
l 构建完整的电子资源馆藏
l 提供全面的教学科研资料
l 推动图书馆资源的利用
l 提高机构的数字信息服务水平
l 促进机构人才的培养
l 辅助图书馆进行科研评价
l 支持文献查新,避免重复研究
2.科研院所、企事业单位
l 提供工作研究的知识资料
l 促进科研工作者的学术交流
l 跟踪行业领域的最新研究进展
l 辅助机构建立信息资源库和竞争情报库
l 辅助机构进行科研评价
l 支持文献查新,避免重复研究
3.党政机关
l 为政府决策提供信息支持
l 为行业领域管理部门提供行业发展动态
l 为政府实施知识管理提供资源支持
4.个人
l 为个人的学习与研究提供学科领域的参考资料、发展动态和研究趋势
l 推动研究者的学术创作
l 促进研究者之间的学术交流
万方数据知识服务平台经过多年的知识积累与挖掘,现共出版14种不同类型的数据库,并与4个数据库机构合作。
1.中国学术期刊数据库(CSPD)
英文名称:China SciencePeriodical Database(简称CSPD)
中国学术期刊数据库是万方数据知识服务平台的重要组成部分,集纳了多种科技、人文和社会科学期刊的全文内容。所收录的期刊均经过中华人民共和国新闻出版广电总局批准,颁发《中华人民共和国期刊出版许可证》,拥有国内统一连续出版物号(CN号)的期刊。重视期刊的学术性,其中部分为国内五大核心期刊统计系统期刊。
收录数量:
收录自1998年以来国内出版的各类期刊7600余种,其中核心期刊约3000种,论文总数量达2900余万篇(截至2014年10月)。每年增加约300余万篇,每周两次更新。
收录字段:
内容包括论文标题、论文作者、来源刊名、论文的年卷期、中图分类法的分类号、关键字、所属基金项目、数据库名、摘要等信息,并提供全文下载。
导航:学科分类导航、地区分类导航、首字母导航
特色:
l 收齐率高,收集了全国大部分正规刊物;
l 品质优,拥有数量众多的高品质核心刊;
l 更新频率快,数量大;
l 操作便捷,一键筛选核心刊(北京大学PKU、南京大学CSSCI、中信所ISTIC、SCI、EI);
l RSS订阅,及时了解所关注期刊的更新情况;
l 投稿服务,可在检索文献时直接向已发布征稿启事的期刊投稿;
l 整刊阅读,最新一期可以整本阅读的方式浏览。
2. 中国学位论文全文数据库(CDDB)
英文名称:ChinaDissertation Database(简称CDDB)
中国学位论文全文数据库是万方数据知识服务平台的重要组成部分,精选全国重点学位授予单位的硕士、博士学位论文以及博士后报告。内容涵盖理学、工业技术、人文科学、社会科学、医药卫生、农业科学、交通运输、航空航天和环境科学等各学科领域,是我国收录数量最多的学位论文全文数据库。
合作单位:与国内900余所高校(其中国家211、985高校全面覆盖)、600余所科研院所等学位授予单位合作(截至2014年10月)。
资源数量:收录自1980年以来的学位论文,总量达300余万篇(截至2014年10月),每年增加约30万篇。
导航:学科专业目录、学校所在地。
特色:
l 收录数量多,海量全文资源辅以文摘库;
l 收录单位及学科覆盖面广,涉及全国包括985高校和211重点高校、中国科学院、工程院、农科院、医科院、林科院等机构的重点精选博硕士论文;
l 收录年限跨度长,重点收录2000年以来的学位论文,并将逐年回溯并月度追加,依托丰富的馆藏,可提供1977年以来的学位论文全文传递服务;
l 权威专家参与学位论文加工,全程辅以专业的标引、分类、及相关引文分析。
3. 中国学术会议文献数据库(CCPD)
英文名称:China ConferencePaper Database(简称CCPD)
中国学术会议文献数据库由中文全文数据库和西文全文数据库两部分构成,内容涵盖人
文社会、自然、农林、医药、工程技术等各学科领域,是目前国内收集学科最全、数量最多的会议论文数据库,是了解国内学术动态必不可少的帮手。
收录内容:
以国家级学会、协会、研究会组织、部委、高校召开的全国性学术会议论文为主,每年涉及近3000个重要的学术会议。“中文版”所收会议论文内容是中文;“英文版”主要收录在中国召开的国际会议论文,内容多为西文。
资源数量:收录自1983年至今在中国境内召开的会议论文,总量达260余万篇(截至2014年10月),每年增加约20万篇全文,每月更新。
导航:学术会议分类、会议主办单位分类。
资源标引:采用受控语言进行主题标引,以《汉语主题词表》为叙词表,按照《中国图书资料分类法》分类。
特色:
l 收录会议级别高,全国重点会议(会议名称包含“国际”、“中国”、“多边”、“双边”、“全国”等)数量占收录会议总量90%以上;
l 数量多,覆盖广,是国内目前收录会议数量最多,学科覆盖最广的数据库;
l 年代久,有些机构、专业的会议已形成系列;
l 中西合璧,资源更加丰富、完整。
4. 外文文献数据库(NSTL)
外文文献反映了世界各国科学技术的先进水平,及时报道了国际重要科研成果和科研动向,是科研人员研究新课题、推出新成果的重要情报源。万方数据与NSTL合作,将NSTL的外文期刊及外文会议论文文献数据库资源与万方数据现有资源结合,在知识服务平台上提供统一检索及全文传递服务。
收录内容:
l 外文期刊论文:全文资源,学科范围涉及工程技术和自然科学各专业领域,并兼顾社会科学和人文科学。收录了1995年以来世界各国出版的20000余种重要学术期刊,超过1960万条记录,部分文献有少量回溯。学科范围涉及工程技术和自然科学各专业领域,并兼顾社会科学和人文科学,每年增加论文约百万余篇,每月更新。
l 外文会议论文:全文资源,收录了1985年以来世界各主要学协会、出版机构出版的学术会议论文,收录约30000册论文集,520余万篇论文,学科范围涉及工程技术和自然科学各专业领域,部分文献有少量回溯。每年增加论文约20余万篇,每月更新。
特色:
l 数据信息海量,NSTL的外文科技期刊和会议录等文献已达到5万余种;
l 与CrossRef合作,提供百万余条外文文献链接,极大丰富外文文献;
l 文献来源权威、重点收录国外知名出版社出版的优秀期刊,Elsevier、Wiley、T&F、Springer、Inderscience、CUP和OUP等著名出版社出版的自然科学类期刊已经基本收齐;
l 文献质量高,对SCI、EI等数据库来源期刊覆盖率超过93%;
l 获取渠道简便、快捷,可通过原文传递和DOI原文定位实现。
5. 中外专利数据库(WFPD)
英文名称:Wanfang PatentDatabase(简称WFPD)
中外专利数据库包括中国专利文献、国外与国际组织专利两部分,收录了国内外的发明、
实用新型及外观设计等,内容涉及自然科学各个学科领域,是科技机构、大中型企业、科研院所、大专院校和个人在专利信息咨询、专利申请、科学研究、技术开发、以及科技教育培训中不可多得的信息资源。
收录内容:
包括11国2组织专利数据。11国包括:中国、美国、澳大利亚、加拿大、瑞士、德国、法国、英国、日本、韩国、俄罗斯。2组织包括:世界专利组织、欧洲专利局。
资源收录:
全文资源。收录自1985年以来的4440余万项专利(截至2014年10月),每年增加约25万条,中国专利每两周更新一次,国外专利每季度更新一次。
导航:IPC国际专利分类
特色:
l 海量化数据储备;
l 采用国际通用的IPC国际专利分类,方便海量专利文献的组织、管理和检索;
l 简单检索方式简单易用,高级检索方式专业且功能强大,可以通过专利名称、摘要、申请号、申请日期、公开号、公开日期、主分类号、分类号、申请人、发明人、主申请人地址、代理机构、代理人、优先权、国别省市代码、主权项、专利类型等检索项进行检索;
l 检索结果按国际专利分类(IPC分类)、发布专利的国家和组织、专利申请的日期自动聚类,可从众多的检索结果中快速筛选出要找的专利;
l 根据所查看的专利提供相关专利、相关论文以及相关检索词,便于进一步了解相关领域的知识。
6. 中外标准数据库(WFSD)
英文名称:WanfangStandards Database(简称WFSD)
中外标准数据库包括标准文摘数据库和标准全文数据库,目前已成为广大企业及科技工
作者从事生产经营、科研工作不可或缺的宝贵信息资源。
合作单位:
国家标准馆、机械工业出版社、地震出版社、中国建材工业出版社、国家图书馆、中国电子技术标准化研究院(电子四所)、人民邮电出版社、中国质检出版社(中国标准出版社)。
收录内容:
收录标准题录及全文37万余条(截至2014年10月)。包括中国国家标准、建设标准、建材标准、行业标准及国际标准、国际电工标准、欧洲标准以及美、英、德、法国国家标准和日本工业标准等各类标准题录。
特色:
l 权威性,中国标准化研究院国家标准馆作为国内标准的馆藏单位,其制作的标准文摘库具有权威性;
l 唯一性,标准全文数据库来源于国家指定出版单位,具有专有出版性质;
l 更新速度快,保证了资源的实用性和时效性。
7. 中国法律法规数据库(CLRD)
英文名称:China Laws &Regulations Database(简称CLRD)
中国法律法规数据库主要由国家信息中心提供,信息来源权威、专业。包括13个基本数据库,内容涵盖国家法律法规、行政法规、地方法规、国际条约及惯例、司法解释、合同范本、案例分析等,涉及社会各个领域。该库数据格式采用国际通用的HTML格式。
关注社会发展热点,更具实用价值,对把握国家政策有着不可替代的参考价值,被认为是国内最权威、全面、实用的法律法规数据库。
资源收录:
收录自中华人民共和国1949年建国以来全国人民代表大会及其常委会、国务院及其办公厅、国务院各部委、最高人民法院和最高人民检察院以及其他机关单位所发布的国家法律、行政法规、部门规章、司法解释以及其他规范性文件,共计67万余条(截至2014年10月)。
导航:效力级别、内容分类、颁布部门、生效日期、有效性。
特色:
l 数据唯一,不重复;
l 首屈一指的表格数据;
l 各库独立且有机统一;
l 完整的颁布单位名称;
l 更新频率高;
l 可以实现全文知识链接。
8. 中国特种图书数据库(CSBD)
英文名称:China SpecialBooks Database(简称CSBD)
中国特种图书数据库是知识服务平台的特色数据库,主要包括专业书、工具书等,来源
于各专业出版社、组织等专业机构,内容覆盖社会各个领域,特色鲜明、数量庞大,具有非常高的参考价值,是进行科研、学术活动、教学、生产等必不可少的信息资源。
资源收录:特种图书1万余册(截至2014年10月)。
导航、聚类:按编撰/出版单位分类、出版年份。
特色:
l 图书内容针对性强,具有显著特色;
l 来源权威;
l 保持原书原貌,享受原汁原味的阅读乐趣;
l 可根据需要缩小、放大,全屏显示,满足各种阅读需求。
1. 中国科技成果数据库(CSTAD)
英文名称:China Scientific& Technological Achievements Database(简称CSTAD)
中国科技成果数据库是新技术、新成果的必查新数据库。数据的准确性、详实性已使其
成为国内最具权威性的技术成果数据库,不仅可以用于成果查新和技术转让,还可以为技术咨询、服务提供信息源,为技术改造、新产品开发以及革新工艺提供重要依据。
数据来源:
数据主要来源于历年各省、市、部委鉴定后上报国家科技部的科技成果及星火科技成果。
收录内容:
收录了1978年以来国内的科技成果及国家级科技计划奖励、计划、鉴定项目,范围有新技术、新产品、新工艺、新材料、新设计等,涉及自然科学的各个学科领域,共计82万余条数据(截至2014年10月),每月更新。
数据优势:国内数量最大;重点数据最全;行业覆盖最广;查新应用最多。
导航:行业分类、学科分类、地区分类
字段结构:
成果名称、完成单位、成果联系单位、成果简介、成果类别、成果水平、获奖情况、鉴定情况等50个字段。
特色:
l 按行业、学科领域、地区进行分类,轻松进行检索;
l 来源权威、专业;
l 覆盖范围广泛,收录内容全面。
2.科技文献分析(WFKS_TLA)
科技文献子系统由40个典型主题数据库组成,主题的选取主要来源于国家中长期科学和技术发展规划纲要——重点领域及其优先主题,侧重社会关注高的社会焦点、热点问题,兼容国家和社会的重大需求,有未来或当前重要的应用目标。
网址:librarian.wanfangdata.com.cn/ScientificLiterature
服务特色
l 主题数据库:将万方数据收录的期刊论文、学位论文、会议论文和科技成果,按照特定的主题重新组织成库;
l 优选重要主题:主题来源于国家重点领域及其优先主题;
l 跨库检索:用户自选一个或者多个需要的主题数据库,设定检索范围;
l 检索功能增强:设计专用检索界面,支持构造复杂检索表达式;
l 检索结果聚类:提供检索结果在不同年份、文献类型的分布情况。
1. 中国机构数据库(CIDB)
英文名称:ChinaInstitution Database(简称CIDB)
中国机构数据库是以1988年的《中国企业、公司及产品数据库》(CECDB)为基础扩展的数据库系统,对机构进行全方位的立体描述,是国内外了解中国市场的一条捷径,是查找我国单位的发展现状及成就的重要信息资源。尤其全面收录了企业的联系信息,包括行政区代号、地址、电话、传真、电子邮件、网址等。
收录内容:
中国机构数据库为信息分析人员及时提供全面准确的最新信息、知识、情报,以便于评估机构的研发能力,把握行业结构。该系统由《中国企业、公司及产品数据库》,《中国科研机构数据库》,《中国科技信息机构数据库》,《中国中高等教育机构数据库》四个数据库组成。
中国企业、公司及产品数据库(简称CECDB):始建于1988年,由万方数据联合国内近百家信息机构共同开发。历经十几年不断更新和扩充,现收录有50余个主要行业超过16万家企业的详尽信息及科技研发信息,是国内外工商界了解中国企业市场的一条捷径。目前,CECDB的用户已经遍及全球50多个国家与地区。目前中国企业、公司及产品数据库每月更新一次。
中国科研机构数据库(简称CSI):始建于1990年,收录了国内1万多家科研机构的详细信息,其中包括作为国家科技创新体系建设重要组成部分的国家重点实验室、国家工程技术研究中心的科研成果、专利及进展中的课题等信息。是目前国内收集数量最多、数据内容最丰富的数据库。目前中国科研机构数据库每年更新一次。
中国科技信息机构数据库(简称CSTII):是一个全面介绍我国各科技信息机构和高校图书情况单位业务状况的数据库,是各图书、信息单位之间沟通业务往来和促进业务合作所必备的检索查询媒体,也是我国各级科委和科技信息主管部门了解与掌握我国科技信息事业全貌的有效工具。目前中国科技信息机构数据库每年更新一次。
中国中高等教育机构数据库:全面收集国家公布的有招生资格的高校信息,并辅以部分中等专业学校。内容包括了学校的专业设置、重点学科、研究机构、通讯方式等,客观反映了各高校的人才培养和学术研究情况,是学生择校和了解高校现状的重要参考工具。目前中国中高等教育机构数据库每年更新一次。
2.中国科技专家库(CESD)
英文名称:China Experts& Scholar Database(简称CESD)
中国科技专家库主要收录了国内自然科学技术、工程技术、农业、医药卫生、人文社会
科学领域的专家名人信息,介绍了各专家的基本信息、受教育情况及其在相关研究领域内的研究内容及其所获得的荣誉,为国内外相关研究人员提供检索服务,有助于用户掌握相关研究领域的前沿信息。
收录内容:
收录两院院士、高校博导、高产作者及其他科技专家信息12000余条。主要字段内容包括:姓名、性别、工作单位、工作职务、教育背景、专业领域与研究方向、国内外学术或专业团体任职情况、专家荣誉等30多个字段。
特色:
l 科学评估专家的类型、选择标准、权威的来源渠道;
l 学科领域分布广泛;
l 检索结果按照学科领域、地、区、院士、技术职称等自动聚类,方便查找;
l 通过相关专家链接、相关发表文献等功能,清晰了解领域内专家情况。
1.OA论文索引库(OAPID)
英文名称:OA Paper IndexDatabase(简称OAPID)
OA 论文即开放存取(Open Access)论文,用户可通过该平台免费发布、查找、获取OA 论文。为方便OA 论文资源的统一检索和使用,万方数据知识服务平台将多家OA论文托管机构的文献与自身拥有的文献实现统一检索,对DOAJ、arXiv、PubMed、SRP 等来源的OA 期刊论文提供检索导航服务,内容覆盖数学、物理、计算机、通信、自动化、生物、医药、卫生等学科。
DOAJ:开放存取期刊(OAJ:Open Access Journal)是互联网上可供任何人自由访问使用(可下载全文)的电子期刊。DOAJ(Directory of OAJ)是由瑞典的隆德大学图书馆LundUniversity Libraries为上述资源做的一个目录系统。该目录收录的均为学术性、研究性期刊,具有免费、全文、高质量的特点。其质量源于所收录的期刊实行同行评审,编辑作质量控制。
arXiv:是一个收集物理学、数学、计算机科学与生物学论文预印本的网站。面向物理学、数学、非线性科学、计算机科学和定量生物学等学科提供16种免费电子期刊的访问。
PubMed:是美国国家医学图书馆(NLM)下属的国家生物技术信息中心(NCBI)开发的、基于WWW的查询系统。PubMed 提供免费的MEDLINE、PREMEDLINE与其他相关数据库接入服务,MEDLINE是一个拥有1亿字条的巨大数据库。PubMed 也包含着与提供期刊全文的出版商网址的链接,来自第三方的生物学数据,序列中心的数据等等。约有5%的文献是可以免费看到全文的,通常这些文献的左上角会有一个Free Full Text的小标记,其他95%的文献提供摘要信息。
SRP:美国科研出版社(ScientificResearch Publishing)致力于国际学术交流和知识的传播,从事国际学术会议论文集的出版和检索,以及专业学术期刊的出版发行。SRP 旗下有十多种英文国际期刊,覆盖的领域有:通讯与网络、电磁分析、水资源保护、生物医学、医疗、计算机及管理等。
资源收录:论文总量近420万篇(截至2014年10月),每周更新。
特色:
l 开放获取学术信息多元化渠道;
l OA期刊的总被引频次、影响因子和即年指标的平均值显著高于非OA期刊;
l与知识服务平台深度整合,丰富外文期刊资源。
2.中国学者博文索引库(WFBID)
英文名称:Wanfang BlogIndex Database(简称WFBID)
索引各领域专家学者的博客文章,展示学者风采,揭示更全面的学术信息,提供平台直接与专家学者交流,打造良好的生态学术社区基础。
资源收录:总量50万余篇(截至2014年10月),每周更新。
特色:
l 更新速度快,及时提供相关链接;
l 附于检索结果页,一键点击,轻松浏览;
l 覆盖学者范围广,利于知识的交流融汇。
1. 中国教学科研文献保障系统
中国教学科研文献保障系统,暨国家工程技术图书馆+万方数据一站式检索集成发现系统,是由国家工程技术数字图书馆与万方数据知识服务平台海量资源集合而成,系统在扩充资源种类和数量的基础上,实现了异构数据库资源之间的一站式检索发现功能,增加了高质量珍稀资源的原文传递服务,为教学、科研工作者提供更多、更全、更优质、更便捷的知识发现保障。
①资源构成
本系统集成了“万方数据知识服务”和“国内外文献保障服务”两种资源服务,实现了文献检索、原文传递功能,整体服务包括资源检索、资源呈现、资源获取、订单查询,贯通起来打通用户知识发现的完整过程。
本系统仅面向机构用户服务,且需开通相应权限。
l 万方数据知识服务
资源内容为万方数据知识服务平台14个数据库:中国学术期刊数据库、中国学位论文数据库、中国学术会议数据库、外文文献数据库、中国专利数据库、中外标准数据库、中国特种图书数据库、中国地方志数据库、中国法律法规数据库、中国科技成果数据库、中国机构数据库、中国专家数据库、OA论文索引库、中国学者博文索引库,资源总量超过2亿条,全面覆盖各学科、各行业。
l 国内外文献保障服务
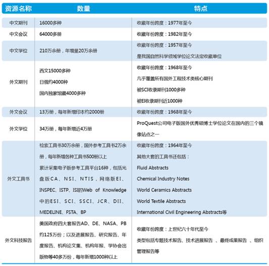
资源内容为国家工程技术图书馆馆藏的中、外文共8个数据库资源,并以外文文献为主。其中3个中文数据库:中文期刊、中文会议、中文学位;5个外文数据库:外文期刊、外文会议、外文学位、外文科技报告、外文工具书。涵盖工程技术、高技术各个学科领域的科技文献,学科类型主要包括电子和自动化技术、计算机和网络技术、材料科学、环境科学、航空航天、生物工程、能源动力、交通运输、建筑、水利和一般工业技术等工程技术领域文献,同时兼有基础科学、农业科学、医药卫生、社会科学领域的文献。
国家工程技术图书馆8个数据库资源详情(见图1):

图1国家工程技术图书馆8个数据库资源
②功能使用
l 文献检索
机构用户开通权限后,登录万方数据知识服务平台,使用一框式检索,检索结果以“万方数据知识服务”和“国内外文献保障服务”标签页形式展示,可互相切换查看两个异构数据库的检索结果(见图2)。

图2中国教学科研文献保障系统检索结果页面
l 文献获取
“万方数据知识服务”系统的检索结果可直接查看、下载原文,“国内外文献保障服务”
系统的检索结果通过原文传递的方式获取(见图3、图4)。

图3国内外文献保障服务文献获取“原文传递”入口

图4原文传递表单
l 订单查询
点击页面右上角的“查询订单”,即可查看所申请原文的传递状态(见图5)。

图5订单查询
2.国家经济统计数据库
为满足科研工作者在学术研究过程中,对经济统计数据与学术科技文献综合利用的需求,我公司与国家统计局相关单位合作,经过严格的数据回溯、规范与清理流程,精心打造了集指标查询、数值计算、数据分析为一体的国家经济统计数据库(stats.wanfangdata.com.cn)。
①服务人群:社会科学领域研究人员、经济学家、企业市场分析部门工作人员等。
②数据特点:
数据修订规范,保证数值的实效性和唯一性。
统计口径规范,按照最新的统计口径持续更新,停止原有口径的更新。
指标变迁追踪,保证最新的可比的指标和数值。
③基本功能:
可查看各个类别下的具体数据指标和数据,并根据所需年份进行筛选,最终可以导出数据表格。
l 年度数据
将各类指标数据按年度分别呈现,可通过选择指标集和年份轻松查看和导出。还能随时阅读与数据相关的文献(见图6)。

图6年度数据
l 地区数据
可通过选择指标集和地区,轻松查看各年份中各地区省份的各项指标数据,以及该地区的方志(见图7)。

图7地区数据
l 行业数据
在选择相应的行业、指标集之后,可以查看该行业下各个年份的指标数据(见图8)。

图8行业数据
④分析功能:
在查看数据的基础上,可以进行更深层次的分析,其中分析包括数值分析和可视化分析两方面。
l 数值分析
特点:可通过数据分析系统,对指标及数值进行筛选与运算,满足用户对于统计数据的较深层次利用。
功能:利用统计理论及方法,针对现有数据特点,提供指标筛选、数据统计等功能。
l 可视化分析
利用可视化图表,不仅能够观察统计数值变化、了解经济发展趋势,而且还能进行统计指标间的对比分析,洞察经济发展特点。
3.中国地方志数据库(CLGD)
英文名称:ChinaLocalGazetteersDatabase(简称CLGD)
中国地方志数据库是万方数据知识服务平台特有的专业数据库,包括新方志和旧方志。新方志数据库始建于2006年,全面整合建国以来的地方志文献及全国各地区各行业企业信息,已形成较完备的产品体系;旧方志是在新方志数据库基础上,于2014年开始系统集成我国建国之前的方志文献,使得方志资源年代回溯更加久远,资源价值更加珍贵。中国地方志数据库成为国内时间跨度大、涵盖范围广、资料全面、可多角度检索的专业数据库,为各地图书馆、地方志办公室和方志馆、政府信息中心、国外信息收集机构提供数字地情资料,是地方文化建设的重要载体。
合作单位:
与各省市县地方志专业机构、各组织单位、专业出版社合作共建,具有权威性、唯一性。
收录内容:
所收录方志类型包括综合志、部门志、地名志、企业志、学科志、特殊志及地情书等。
资源收录:
新方志数据库收录了1949年新中国成立以来的方志书籍,总计近40000册(截至2014年10月),每季度更新。
旧方志数据库收录0000-1949年的方志文献,预计将收录50000册。
导航:地区分类、专辑分类
特色:
l 时间跨度大,跨越中华民族数千年历史;
l 收录数量多,数万册的规模在国内首屈一指;
l 收录范围广,方志类型、朝代丰富多样;
l 阅读体验好,保留了原书风貌,高清晰呈现图片;
l 加工精度深,文献加工颗粒度精至条目。
本数据服务系统(http://geo.wanfangdata.com.cn/cgeclient/MainApp.html#)由美国密歇根大学中国信息研究中心(UMCDC)研制开发并享有版权,2014年开始,万方数据作为其在中国的商业合作伙伴。
提供基于网络传输的美国地理数据、地图、图表和报告的在线服务。用户可以按照州、县、市镇、大都市、县分割、普查小区、普查块,甚至自定义地区从不同的人口经济普查报告(1970年,1980年,1990年,2000年和2010年)获取相关数据。与此同时,也可以将所选定区域的特定数据以HTM,PDF,Excel,Word或者GIS格式文件进行下载导出(首页面见图9)。

图9美国人口与经济空间数据库
①数据来源
l 人口普查数据报告,包含1970年人口普查、1980年人口普查、1990年人口普查、2000年人口普查、2010年人口普查和美国社区调查报告。可按照州、县、市镇、大都市、县分割、普查小区、普查块等查询。
l 经济普查数据报告,包含自1986年到2013年的年度经济普查数据。可按照州、县、大都市进行查询。
l 单位、企业数据,包含2013年85行业分类的单位数据,以及自1997年到2013年的地区汇编数据(有州、县、市镇、大都市、县分割、邮编等信息)。
l 数字地图
l 其他数据
②呈现方式
本数据服务系统采用在线统计表、统计图、报告和地图颜色分区的形式为客户呈现所选定的指标数据,同时为客户提供HTM,PDF,Excel,Word或者GIS格式文件进行下载导出服务。
③主要特点
l 丰富独特的数据
本数据服务系统包含多种普查数据(人口普查以及经济普查)。人口普查报告涵盖州、县、市镇、大都市、县分割、普查小区、普查块等各级地域信息,具体报告年份有1970年、1980年、1990年、2000年、2010年;还包含美国社区调查报告。经济普查报告则包含州、县、大都市等信息,时间涵盖从1986年到2013年之间各个年份的年度经济普查信息报告。另收录了2013年的单位数据和1997年至2013年的地区汇编数据(涵盖州、县、市镇、大都市、县分割、邮编等信息)。
l 灵活的数据选择功能
本数据服务系统将所包括的各汇总普查数据和数据库进行整合,用户可以通过随意选择一个地域,则该地域在本系统内所包含的所有指标均可显示,并可按照年份进行筛选(在所包含的普查数据内)。
l 多种数据输出格式
在所选的数据形成图表或者报告之后,可用多种格式的下载所选取的数据。数据、图表与地图的输出格式包括HTML、PDF、Excel、Word和GIS格式文件。
l 省时简捷的分析报告与图表
提供简捷的分析报告和图表。报告包含HTM、PDF、Excel和Word四种格式,可按照系统设定对报告格式进行预定义、自定义。统计图是指动态链接数据表和地图,地图又可以进行全局或者局部区域选择,并提供JPG、PDF和GIS Shape文件格式的输出下载。
l 基于有限数据的无限数据
本数据服务系统所收录的数据虽然有限,但可以按照特定的运算机制产生无限样本。主要体现在四个方面:一,根据经纬坐标和空间距离生成无线数据样本;二,基于州、大都市、县、市镇、普查区生成无限报告;三,基于选择地域和行业生成无限分析图表;四,基于选择地区和变量生成无限地图。
l 无需GIS技能也可以进行空间数据分析和地图显示
平台以“查的全,查的准”为基本原则,致力于提供全面、精准、简单、快速、稳定的检索体验。
l 简单:一框式检索,人性化交互设计,简单高效;
l 精准:系统智能甄选最相关、最权威、最新的文献;
l 联想:提供文献在各学科、来源刊、时间的聚类,提炼相关检索词,启发用户思考;
l 分析:参考文献、相似文献、引证文献、本文读者也读过、相关博文、相关数据、相关
词条的立体分析。
支持PQ语言检索,采用先进的检索算法,具备智能推荐功能。默认在期刊、学位、会议学术论文中直接跨库检索,也可选择单库检索(见图10)。

图10一框式检索
可跨库检索,选择检索字段、精确或模糊、布尔检索组配表达式,并在当前页展示检索结果(见图11)。

图11高级检索
支持PQ语言,可直接构建检索表达式进行检索(见图12):

图12专业检索
在检索结果页面可以增加或调整检索条件,缩小检索范围(见图13)。

图13二次检索
平台为可分类的资源提供分类导航,通过学科分类、标准分类、专利IPC分类等提供多样化的浏览途径,以学位论文为例(见图14)。

图14学位分类导航
将文献检索结果以列表、文摘详情形式展示;
论文文献按出版状态、学科分类、论文类型、年份、期刊、授予学位等聚类;其他文献根据文献特征进行聚类(见图15)。
可按相关度、新论文、经典论文等维度对检索结果排序(见图16)。
对所检索的文献进行智能推荐,如:相关学者、相关检索词、参考文献、引证文献、本文读者也读过、相似文献、相关博文、相关词条、相关数据等(见图17)。

图15检索结果聚类

图16检索结果排序

图17智能推荐
提供下载全文、查看全文、原文传递等功能;可按参考文献格式、NoteExpress、RefWorks、NoteFirst、EndNote、自定义格式、查新格式导出文献(见图18)。

图18检索结果导出
可将文献分享到微博、开心网、人人网、豆瓣等社区,或通过“推荐”功能提高文献的影响力(见图19)。

图19分享